Перейти до змісту

Рекомендовані повідомлення

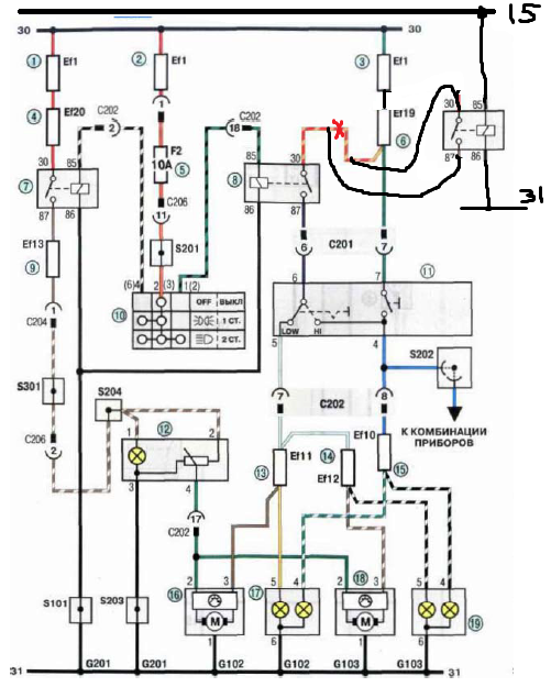
Начало идеи малость повествовательное, кому влом читать буквы, листайте на абзац ниже. Даже не знаю с чего начать. Ах, да, севший акум из-за забытых габаритов (ближний, дальний). Нет у меня, слава богу так не произшло. Габариты разок забыл выключить на пол дня. А все почему? потому что производитель решил подать питание на переключатель света постоянно, не зависимо от положения ключа. Замечу сразу, что езжу я с включеным ближним постоянно, задолго до нововведенных правил. И на звук колокольчика уже не реагирую. Свет у меня переделан практически сразу после покупки на линзы. Поэтому пол накала для дальнего не подходит, а ДРЛ пока ставить нет возможности. Ибо на так, как я хочу его реализовать, пока нет свободных средст и времени. Но просто добавить реле после предохранителя Ef19 для меня было слишком просто. Но всякий случай схема:

post-59522-0-65774600-1368716962_thumb.png

А раз уж прийдется лезть в схему авто, то сразу был набросан маленький алгоритм работы света, дабы устранить момент забывчивости.

Итак было решено сделать устройство чтобы:

после того как двигатель заведен свет габарит/ближний включался не зависимо от положения ручки.

после остановки свет гас через 30сек (типа вежливая подсветка) в зависимости от положения ручки.

после постановки на сигнализацию свет гас.

после снятия с сигнализации свет загорался и гас через 30сек в зависимости от положения ручки.

ну и переключатель авто/ручное.

Устройство должно было быть простым, реализованным на простой элементной базе. Ну незачем мне точность задержки? поэтому МК внедрять не стал. Хотя поначалу думал именно о реализации на МК.

Набросал и отладил схему в ISIS. Левая часть, условно, та что в автомобиле (габарит, ближний). Там же переключатель авто/ручн. Правее трехпозиционный переключатель, тот что на ручке. Посредине кнопки АСС, SIGN - выход с сигнашки на датчик удара (с моей появляется минус после постановки, если плюс, то нужно убрать R12,13 и подключится к R7 вместо выхода с микросхемы.) GEN это провод в приборке идущий на лампу неисправности генератора (она гаснет после того, как генератор заработал) Входная цепочка R11,15 диод и кондер дают маленькую задержку, т.к. минус с генератора появляется чуть позже положения ON. (на схеме я объеденил АСС и ON, для отладки это было не принципиально.) Там же лампа L3 (генератора). Основную функцию выполняет микросхема ULN2004А, сборка транзисторов Дарлингтона. Она инвертирует сигналы вход-выход и некритична к питанию. Использование её не совсем по мануалу. Она предназначена служить согласователем уровней сигналов. Но подходит и для моего проекта. Задержка организована на конденсаторе С1.

post-59522-0-22241800-1368715427_thumb.jpg

Реализовал пока на макетке, и смонтировал для тестирования, две недели полет нормальный.

Готов выслушать критику, ответить на вопросы.

(ps схема реальная, и в таком виде в ISIS7 работать не будет, нужно уменьшать объем конденсаторов, и подтягивать через резисторы некоторые входы на минус)

pps отредактировал схему с реле(под спойлером), чтоб моргалка дальнего не зависила от ключа.

Змінено користувачем djmf
Посилання на коментар
https://lanos.com.ua/topic/75100-avtomatizatsiya-sveta/
Поділитись на інші сайти

Гість
Ця тема закрита для опублікування відповідей.
×
×
  • Створити...

Важлива інформація

Ми розмістили cookie-файлы на ваш пристрій, щоб допомогти зробити цей сайт кращим. Ви можете змінити налаштування cookie-файлів, або продовжити без зміни налаштувань.