Перейти до змісту

Рекомендовані повідомлення

В общем, стал перед проблемой выбора лучшего из существующих k-line адаптеров.

Не могу определится, какой лучше взять? Планируется его использование в основном с Daewoo Lanos 1.5, но хотелось бы взять что-то более или менее универсальное, чтоб подходило к как можно большему количеству автомобилей (но не в ущерб работе с Деу).

Пока выбираю среди этих:

-USB K line адаптер + универсальный кабель

-USB KKL-Line адаптер в корпусе OBD-II или GM-12

-USB KKL-line (mini) адаптер = BM9213 - Универсальный автомобильный адаптер K-L-линии USB

-ELM 327 v1.3 CAN ISO KWP2000 PWM VPM OBD2 ELM

Или USB K-Line от Чипсофта? (http://www.chipsoft.ru/index.php/device/20-usb-kline)

На какой схемотехнике лучше брать? Судя по тому, что читал - лучше брать на FTDI, чем на PL.

С одной стороны не хочется переплачивать за сомнительный функционал, а с другой стороны - хочется взять неплохое, не глючное, устройство.

Наличие и размер корпуса особой роли не играют.. Коннектор для подключения к диагностическому разъему тоже не критичен (хотя было бы не плохо).

Если кинетесь парой - тройкой ссылок со сравнением этих устройств или описанием тонкостей их работы - буду благодарен. А то на разных форумах разные девайсы хвалят.. Уже запутался..

Если можете предложить что-то лучше и\или дешевле - тоже буду рад.

П.С. А какой, кстати, на ланосе (2007 г.в.) диагностический разъем? Вроде ж похож на OBD-II. Но на некоторых форумах пишут GM-12.

Змінено користувачем Slavka-xxx
Посилання на коментар
https://lanos.com.ua/topic/35745-usb-k-line-adapter/
Поділитись на інші сайти

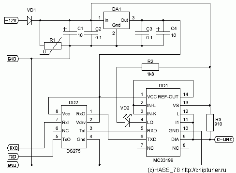
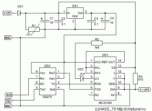
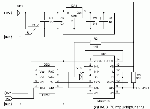
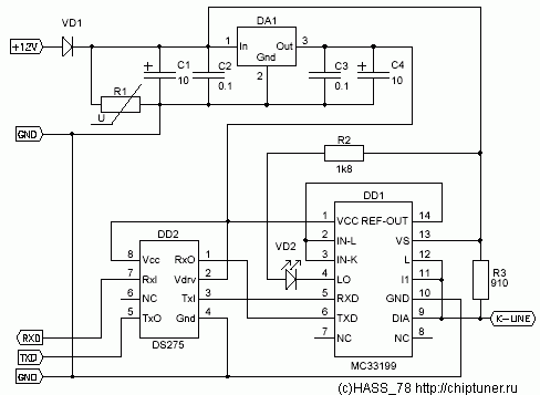
GM-12.

85f5b64ec520.jpg

я пользуюсь вот таким

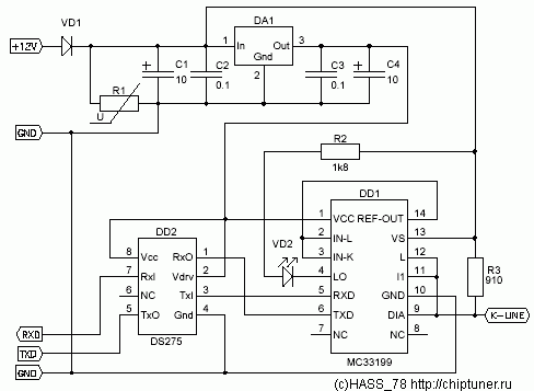
Адаптер изготовлен с использованием специализированных микросхем (FTDI и MC33390) обеспечивающих высокую надежность работы и гарантированную связь с ЭБУ автомобиля.

Адаптер позволяет проводить диагностику, чтение / стирание кодов ошибок, чип-тюнинг отечественных или зарубежных автомобилей использующих стандарт ISO 9141 семейства ВАЗ: 2108,2109,21099,2110,2111,2170, Lada Kalina, Daewoo: Lanos, Sens, Daewoo, Nubira, Espero, семейства АвтоЗаз : Таврия, Славута, включая Микас 10,3

Характеристики

1. Непосредственное подключение к USB порту ПК с помощью стандартного USB удлинителя. Обеспечивается максимальная скорость обмена и защита от помех.

2. Возможность использования одного и того же Адаптера для Диагностики и Чип-Тюнинга;

3.USB K-Line адаптер построен на микросхеме FTDI, что позволяет задавать широкие параметры RS232 преобразователя.

4. Защита от переполюсовки, перегрева, кратковременного замыкания K линии на массу и +12В

5 Непосредтвенное подключение к диагностическому разъёму авто

6. Поддержка протоколов ISO 9141-2 и ISO 14230-4 (KWP2000 ).

Вы сможете производить :

чтение кодов неисправностей,

чтение потоков данных,

активные тесты исполнительных узлов,

регулировка констант (УОЗ, СО и т.д.),

адаптация иммобилайзера, запись (при наличии кодов доступа).

Змінено користувачем SEXUS-2007
Посилання на коментар
https://lanos.com.ua/topic/35745-usb-k-line-adapter/#findComment-789494
Поділитись на інші сайти

  • 1 місяць потому...

GM-12.

Сколько сие чудо будет стоить у Вас,и есть ли в наличии. (Желательно посылка на Киев.)

Посилання на коментар
https://lanos.com.ua/topic/35745-usb-k-line-adapter/#findComment-839557
Поділитись на інші сайти

Сколько сие чудо будет стоить у Вас,и есть ли в наличии. (Желательно посылка на Киев.)

ЕСЛИ У ВАС 1.6 16КЛ ЛАНОС, ТО ВЫ НЕ СМОЖЕТЕ ЕГО ПРОДИАГНОСТИРОВАТЬ К-ЛАЙН АДАПТЕРОМ!!! Программы распространяющиеся бесплатно в интернете не берут ЭБУ моторов 1.6 16кл, то есть берут. но там каша полнейшая, температура например -40!?!? Все уже проверенно и проезженно, зря потратите деньги. Качественно диагностирует ваше авто Сканматик или Автоаскан, но цена их вам не подойдет однозначно! Да и вообще нужно оно Вам???

250 грн http://autorepair.uaprom.net/p514353-usb-kkl-line.html , но если уж надумали, то лучше брать этот вариант, вдруг кому то захотите продиагностировать а там будет не вазовская колодка :crazy:http://autorepair.uaprom.net/p166799-usb-line-adapter.html Дешевле адаптера в Украине врят ли вы найдете, это не реклама, это просто совет :wink: А вообще по опыту, диагностика нужна не часто, лучше потратить эти деньги у специализированного мастера, который за долгие годы знает все ньюансы в выходных параметрах конкретного авто, а так, это включил, сделал вид что ты теперь сам себе диагност но не более :crazy: , опять же сужу по опыту!

Посилання на коментар
https://lanos.com.ua/topic/35745-usb-k-line-adapter/#findComment-839875
Поділитись на інші сайти

Дружище, не хочу тебе портить продажу, но я продал месяц назад за 200 грн. с нормально распинованой колодкой с подпиткой по разъему диагностики и переключателем програмирования.То же на 232 и 33199 чипах

Посилання на коментар
https://lanos.com.ua/topic/35745-usb-k-line-adapter/#findComment-840015
Поділитись на інші сайти

у меня ваг-ком 409 работает отлично тэстил ВАЗ ГАЗ Фольц СЭНС ЛАНОС ШЕВИ-ЛАНОС сегодня проверил даже тестя китаец GW SAFE.с ланос 1.6 действительно проблема проги нет адекватной.вчера нашел еще одну утверждают что работает но проверить пока не получилось нет авто.вообщем рекомендую.цена 200грн +доставка.

Посилання на коментар
https://lanos.com.ua/topic/35745-usb-k-line-adapter/#findComment-840802
Поділитись на інші сайти

Дружище, не хочу тебе портить продажу, но я продал месяц назад за 200 грн. с нормально распинованой колодкой с подпиткой по разъему диагностики и переключателем програмирования.То же на 232 и 33199 чипах

Да мне честно все равно сколько и где :crazy: Лучше бы сказали человеку, что 1.6 16 кл ланосы К-лайники не берут даже на неудовлетворительном уровне. Ему он не нужен для его авто конкретно!

Змінено користувачем fastservice
Посилання на коментар
https://lanos.com.ua/topic/35745-usb-k-line-adapter/#findComment-841357
Поділитись на інші сайти

Дружище, не хочу тебе портить продажу, но я продал месяц назад за 200 грн. с нормально распинованой колодкой с подпиткой по разъему диагностики и переключателем програмирования.То же на 232 и 33199 чипах

Да мне честно все равно сколько и где :crazy: Лучше бы сказали человеку, что 1.6 16 кл ланосы К-лайники не берут даже на неудовлетворительном уровне. Ему он не нужен для его авто конкретно!

+1 кстати у вас нет информации чем их можно зацепить.из бесплатного.

Посилання на коментар
https://lanos.com.ua/topic/35745-usb-k-line-adapter/#findComment-841376
Поділитись на інші сайти

Дружище, не хочу тебе портить продажу, но я продал месяц назад за 200 грн. с нормально распинованой колодкой с подпиткой по разъему диагностики и переключателем програмирования.То же на 232 и 33199 чипах

Да мне честно все равно сколько и где :crazy: Лучше бы сказали человеку, что 1.6 16 кл ланосы К-лайники не берут даже на неудовлетворительном уровне. Ему он не нужен для его авто конкретно!

+1 кстати у вас нет информации чем их можно зацепить.из бесплатного.

Мультиметром :D

Посилання на коментар
https://lanos.com.ua/topic/35745-usb-k-line-adapter/#findComment-841633
Поділитись на інші сайти

Мультиметром :D

Вы как из деревни - ничего не берет, ничего не подходит, только за деньги :lol:

А еще мне интересно как Вы мультиметром теститься собрались?

Сразу со старта 3 дармовых варианта:

1. http://lanos.com.ua/index.php?showtopic=11399

2. http://4pda.ru/forum/index.php?showtopic=112498

3. Tyranus Daewoo Scanner

Посилання на коментар
https://lanos.com.ua/topic/35745-usb-k-line-adapter/#findComment-841663
Поділитись на інші сайти

Дружище, не хочу тебе портить продажу, но я продал месяц назад за 200 грн. с нормально распинованой колодкой с подпиткой по разъему диагностики и переключателем програмирования.То же на 232 и 33199 чипах

Да мне честно все равно сколько и где :crazy: Лучше бы сказали человеку, что 1.6 16 кл ланосы К-лайники не берут даже на неудовлетворительном уровне. Ему он не нужен для его авто конкретно!

+1 кстати у вас нет информации чем их можно зацепить.из бесплатного.

Мультиметром :D

спасибо но я попробую просто метром взять.

Посилання на коментар
https://lanos.com.ua/topic/35745-usb-k-line-adapter/#findComment-841668
Поділитись на інші сайти

Мультиметром :D

Вы как из деревни - ничего не берет, ничего не подходит, только за деньги :lol:

А еще мне интересно как Вы мультиметром теститься собрались?

Сразу со старта 3 дармовых варианта:

1. http://lanos.com.ua/index.php?showtopic=11399

2. http://4pda.ru/forum/index.php?showtopic=112498

3. Tyranus Daewoo Scanner

Вы их пробовали? Скорее всего нет. так как они 1.6 16 кл не берут. Очень забавно, вы меня повеселили :joking: своей уверенностью, сами при этом не пробовав это практически. Меньше читайте форумы ;) больше ФАКТОВ!!!

Tyranus Daewoo Scanner - сколько видел версий. ни одна не рабочая!!!

Змінено користувачем fastservice
Посилання на коментар
https://lanos.com.ua/topic/35745-usb-k-line-adapter/#findComment-841787
Поділитись на інші сайти

Как по мне то лутший вариант это сом все с ним работает и я пользуюсь этим адаптером,перепробовал много но лутшего

пока ненашел.

post-40432-0-13048400-1299482147_thumb.g

Посилання на коментар
https://lanos.com.ua/topic/35745-usb-k-line-adapter/#findComment-846485
Поділитись на інші сайти

Сколько сие чудо будет стоить у Вас,и есть ли в наличии. (Желательно посылка на Киев.)

Не вздумай покупать этот адаптер, так как он тебе не подойдет, в нем нет L-линии, а потом уже не вернешь своих денег. Продавец утверждает (тоесть Рубащенко), что с 1997 года ни в одном ланосе L-линия (ALDL) не используется для диагностики двигателей и дословно "Не надо мне этим колупать мозги". Вот такой продавец, вот такая техподдержка.

Возможно погорячился по поводу адаптера, будем разбиться дальше. Но не погорячился по поводу продавца и его отношения к покупателям после оплаты.

Змінено користувачем dimitrovkp
Посилання на коментар
https://lanos.com.ua/topic/35745-usb-k-line-adapter/#findComment-853996
Поділитись на інші сайти

в нем нет L-линии...

А она и не нужна и в Ланосе ее действительно нет...

L-линия (ALDL) не используется для диагностики двигателей

Вообще то К-линия (ALDL) используется для диагностики :D

Посилання на коментар
https://lanos.com.ua/topic/35745-usb-k-line-adapter/#findComment-854031
Поділитись на інші сайти

post-40432-0-43032900-1300079983_thumb.gpost-40432-0-22562100-1300080008_thumb.gpost-40432-0-27125900-1300080042_thumb.gДля Ланоса не нужна L-линия.Лутше пользоваться железным сом-портом чем вертуальным,тогда все четко работает.

Ноутбуки выпускали с сом-портом 3-5 вольтовыми по этому американец изготовил DS275 которая автоматически настраивается на сом порт.

Посилання на коментар
https://lanos.com.ua/topic/35745-usb-k-line-adapter/#findComment-854040
Поділитись на інші сайти

Я ими не только дианостирую но и прогрммирую без проблем.

Ну тогда не забывайте уточнять что программируете? Какие блоки??? :) а какие блоки через К Лайн не программируются...

СОМ порт нужен только для программы АКМ под ДОС, но даже с этой прогой USB переходники тоже чудесно работают. Все зависит от элементной базы. Для всех остальных блоков USB работает без проблем...

Посилання на коментар
https://lanos.com.ua/topic/35745-usb-k-line-adapter/#findComment-854046
Поділитись на інші сайти

Мне проще запаять 8 ножек чем 20 ,и выбирать не надо с какой работает с какой нет.

А программы пишут под сом.

Посилання на коментар
https://lanos.com.ua/topic/35745-usb-k-line-adapter/#findComment-854050
Поділитись на інші сайти

С запаять согласен, но только с одной маленькой поправкой - СОМ есть далеко уже не во всех аппаратах :)

А программы пишут под сом.

Чем отличается СОМ от USB? Фактически это одно и тоже. :)

Подключите USB адаптер и посмотрите программу - он определится как СОМ :)

Посилання на коментар
https://lanos.com.ua/topic/35745-usb-k-line-adapter/#findComment-854053
Поділитись на інші сайти

Да прошити под сом ,но не всегда чисто.

Ну так берите нормальные USB микросхемы и будет Вам счастье :)

На пример: FT232RL

Посилання на коментар
https://lanos.com.ua/topic/35745-usb-k-line-adapter/#findComment-854064
Поділитись на інші сайти

Зачем спорить каждый выбирает что хочет.

Кто хочет купить а кто и сам изготовить,а кому и все принесут (а вобще не царское это дело .......)

Посилання на коментар
https://lanos.com.ua/topic/35745-usb-k-line-adapter/#findComment-854079
Поділитись на інші сайти

Зачем спорить каждый выбирает что хочет.

я и не спорю. я констатирую факт. :)

Сейчас ноут с СОМ портом найти трудно, а полноценный комп в гараж потянут единицы. Поэтому USB на FT232 это самый подходящий вариант...

Посилання на коментар
https://lanos.com.ua/topic/35745-usb-k-line-adapter/#findComment-854097
Поділитись на інші сайти

Для публікації повідомлень створіть обліковий запис або авторизуйтесь

Ви повинні бути користувачем, щоб залишити коментар

Створити обліковий запис

Зареєструйте новий обліковий запис у нашій спільноті. Це дуже просто!

Реєстрація нового користувача

Увійти

Вже є акаунт? Увійти до системи.

Увійти
×
×
  • Створити...

Важлива інформація

Ми розмістили cookie-файлы на ваш пристрій, щоб допомогти зробити цей сайт кращим. Ви можете змінити налаштування cookie-файлів, або продовжити без зміни налаштувань.