Перейти до змісту

Подключение колокольчика.


Рекомендовані повідомлення

Так как я сам продаю колокольчики время от времени,меня спрашивают(как в лс так и по телефон)что,куда и как подключать.Поэтому решено было составить ФАК по установке колокольчика в автомобиль ДЕУ Ланос/Сенс.

Итак для установки девайса нам понадобится-

1.Колокольчик(зумер,сигнализатор непристегнутого ремня,звоночек и тд-кто как называет).

e665eb56dd60.jpg

6d476505391c.jpg

59b10f531051.jpg

2.Нож канцелярский(или инструмент для снятия изоляции).

3.Изоляционная лента.

4.Пара саморезов длинной 15-20мм.

5.Набор торцевых головок(в основном нужна будет на 10).

6.Схема включения-(есть пару разновидностей,отличие в подключении вывода G),но я например обычно пользуюсь заводской(цветная)чтобы любой после меня имея стандартную схему смог разобраться.

0d5d5958fdb3.jpg

2c4754e1c78c.jpg

777b36df4a77.jpg

На цветной схеме номера выводов колокольчика соответствуют выводам-

6-58

8-15

4-TK

7-L

5-31

1-G

7.Любой прибор для прозвонки цепей( например тестер,прозвонка,и тд).

С завода колокольчик установлен над блоком предохранителей у левой ноги водителя-в кузове предусмотрены два крепежных отверстия-на фото для наглядности снята торпеда(торпеда снималась для замены,а не для установки колокольчика :D )

06f364a53327.jpg

Итак приступим к установке.(Если у Вас в машине установлен Айр Бег,или Вы не специалист,во избежение проблем ОТКЛЮЧИТЕ МИНУСОВУЮ КЛЕММУ АКБ!)

1.Снять пластиковую накладку у левой ноги водителя-закрывающую блок предохранителей.

c81f17206075.jpg

2.Головкой на 10 отвернуть три винта крепления блока предохранителей(один сверху и два снизу).

3.Отодвинуть максимально назад водительское сидение и найти под ним разъем ремня безопасности.

Обычно цветовая гамма проводов на этом разъеме-розовый и голубой(но бывают исключения).

4.Отодвигаем блок предохранителей,ищем предохранитель Ф11

d864f116aae6.jpg

На отходящей от него линии подключены два провода(обычно одинакового цвета,но бывают исключения),один из них идет под сидение на разъем ремня,отключив разъем под сидением вызваниваем какой из проводов идет под сидение и отрезаем его от предохранителя оставив кусочек в пару см(он нам понадобится в дальнейшем).

Ту часть провода которая уходит на разъем ремня удлиняем так чтобы его можно было подключить на кузов авто(я обычно использую болты крепления торпеды к кузову(добраться до них можно сняв боковую пластиковую накладку торпеды).

e9c8e17249c4.jpg

5.Слева от блока предохранителей расположен блок соединений(по простому фишки) нумерация их следующая-

Слева-направо,сверху-вниз

С201-С202**

С203-С204*с

***С205***2

***С206***0

7

*

с

2

0

8

*

6cc79a181dd7.jpg

На разъеме С205 или 206(для удобства фишку можно вынять из блока разъемов) ищем вывод на который приходит второй провод с разъема ремня

d93841af2770.jpg

(это вывод лампы ремня безопасности),разрезаем провод оставив от фишки несколько сантиметров.

6.В разрыв провода подключаем вывода колокольчика-L к проводу уходящему на лампу в приборке( пиктограмка красного цвета-человечек перечеркнут ремнем),вывод -G к кусочку провода с вывода С206.

7.Самое сложное позади,дальше остается только искать нужные вывода в фишках,снимать изоляцию с проводов и присоеденять вывода колокольчика-

Вывод 15-к кусочку провода оставленному возле Ф11 в п.4

Вывод 31-на кузов авто(можно соеденить с проводом отрезанным от ф11 и посаженным на кузов п.4)

Вывод 58-к контакту №2 С206(появляется +12 при включении габаритов)

Вывод ТК- к контакту №6 С208( или к концевику дверей водителя).

Крепим колокольчик двумя саморезами к кузову,подклюаем все фишки назад,собираем все в обратной последовательности,подключаем АКБ,проверяем работу-при включенных габаритах и открытой двери колокольчик звенит постоянно(пока включено освещение),при закрытых дверях и непристегнутом ремне при включении зажигания звенит 5-6секунд.

ДАННЫЙ МАНУАЛ ПРЕДНАЗНАЧЕН В ОСНОВНОМ ДЛЯ СПЕЦИАЛИСТОВ ИМЕЮЩИХ НАВЫКИ РАБОТЫ С ЭЛЕКТРООБОРУДОВАНИЕМ,ВСЕ ИЗМЕНЕНИЯ В ПРОВОДКЕ АВТО ВЫ ДЕЛАЕТЕ НА СВОЙ СТРАХ И РИСК,Т.К. ПРОВОДКИ АВТО МОГУТ ОТЛИЧАТЬСЯ,ЗА НЕПРАВИЛЬНЫЕ ДЕЙСТВИЯ и ИХ ПОСЛЕДСТВИЯ АВТОР ОТВЕТСТВЕННОСТИ НЕ НЕСЕТ!

Прилагаю схему электрическую принципиальную колокольчика,и разводку платы.

ace534a932db.jpg

При желании колокольчик можно доработать,но это уже другая тема.

Змінено користувачем Lube
Посилання на коментар
https://lanos.com.ua/topic/31299-podklyuchenie-kolokolchika/
Поділитись на інші сайти

  • 3 місяця потому...

Руководство по установке - СУПЕР! во всем разобрался быстро. только остался один вопрос зачем контакты "S" и "85" они вроде как не задействованы.???...

Посилання на коментар
https://lanos.com.ua/topic/31299-podklyuchenie-kolokolchika/#findComment-783424
Поділитись на інші сайти

По математике "пупкина с картинками" дедуктивным методом было вычислено что 85-й контакт зуммера подключается на + с замка зажигания! для того что бы когда вы сидите в машине, у вас заведен двигатель и вы не собираетесь выходить а просто открыли двери (спросить как проехать, то этот назойливый колокольчик не звинел просто так. :energy:

А вот с контактом "S" по труднее будет. У меня на плате он не припаян ни к одной дорожке на плате. <_<

Посилання на коментар
https://lanos.com.ua/topic/31299-podklyuchenie-kolokolchika/#findComment-784099
Поділитись на інші сайти

  • 4 тижня потому...

Это вывод Спид(скоростиь)на некоторых машинах подключался к выводу ЭБУ,.при превышении порога скорости звенел.

Посилання на коментар
https://lanos.com.ua/topic/31299-podklyuchenie-kolokolchika/#findComment-811984
Поділитись на інші сайти

Спасибо за мануал!! Вроде понятно :). Придет тепло - буду ковыряться! Еще раз, СПС!

Посилання на коментар
https://lanos.com.ua/topic/31299-podklyuchenie-kolokolchika/#findComment-816956
Поділитись на інші сайти

почему ни слова про диод?

где ему место, какой диод, куда подключить?

Посилання на коментар
https://lanos.com.ua/topic/31299-podklyuchenie-kolokolchika/#findComment-818798
Поділитись на інші сайти

Задайте вопрос более корректно,какой диод вас интересует?

Посилання на коментар
https://lanos.com.ua/topic/31299-podklyuchenie-kolokolchika/#findComment-818849
Поділитись на інші сайти

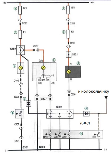
на первых 2-ух схемах он подписан как DIOD, на тертьей схеме он под номером 9, насколько я знаю на машинах не оснащенных зумером, его нет в помине.

Вопрос: куда его ставить, куда врезаться, можно ли поставить на пустое место для диода в блоке предохранителей, какие переделки по проводке?

Посилання на коментар
https://lanos.com.ua/topic/31299-podklyuchenie-kolokolchika/#findComment-818941
Поділитись на інші сайти

Конечно можно установить его на место Д8 в блоке предохранителей.подойдет любой диод расчитанный на обратное напряжение не ниже 100 вольт(с запасом) и на прямой ток не менее 1а например любой из серии распространенных 1N4001-1N4007,или отечественных КД226,но нужен этот диод лишь для того чтобы колокольчик звенел при отпирании только ВОДИТЕЛЬСКОЙ ДВЕРИ.Установить его нужно в разрыв концевика двери водителя,в родной схеме это выглядит так=-

b903d705715b.jpg

Посилання на коментар
https://lanos.com.ua/topic/31299-podklyuchenie-kolokolchika/#findComment-819313
Поділитись на інші сайти

  • 2 місяця потому...

Как можно сделать чтоб он пиликал при открытых дверях с включеным зажиганием, а при выключеном зажигании молчал.а то у меня наоборот. При открытых дверях звенит уже достал

Посилання на коментар
https://lanos.com.ua/topic/31299-podklyuchenie-kolokolchika/#findComment-892413
Поділитись на інші сайти

Без переделки схемы-никак.Функционал заложен на уровне схемотехники.

Посилання на коментар
https://lanos.com.ua/topic/31299-podklyuchenie-kolokolchika/#findComment-892861
Поділитись на інші сайти

3,3 тис   1

А смысл ему пиликать при включенном зажигании? Он пиликает чтоб ключ в замке не оставил и свет не забыл

Посилання на коментар
https://lanos.com.ua/topic/31299-podklyuchenie-kolokolchika/#findComment-892952
Поділитись на інші сайти

  • 7 місяців потому...

"На разъеме С205 или 206(для удобства фишку можно вынять из блока разъемов) ищем вывод на который приходит второй провод с разъема ремня" Вот это у меня пока не получается. Ни на одном, ни на втором разъеме не звонится второй провод с разъема под сиденьем. Что не правильно делаю? Как найти его?

Посилання на коментар
https://lanos.com.ua/topic/31299-podklyuchenie-kolokolchika/#findComment-1075304
Поділитись на інші сайти

"На разъеме С205 или 206(для удобства фишку можно вынять из блока разъемов) ищем вывод на который приходит второй провод с разъема ремня" Вот это у меня пока не получается. Ни на одном, ни на втором разъеме не звонится второй провод с разъема под сиденьем. Что не правильно делаю? Как найти его?

Под сидением смотрим какого цвета провода(обычно розовый и зеленый)на розовый приходит +12,а с зеленого при незастегнутом ремне идет на С205й сзади(если снять блок предохранителей с разъемами)там его и искать.Если возникли вопросы звоните о9З5ЧЗ82В3.

Посилання на коментар
https://lanos.com.ua/topic/31299-podklyuchenie-kolokolchika/#findComment-1075401
Поділитись на інші сайти

А! Наверное нужно искать на самом разъеме, а не на фишке с проводами. Провод из под сиденья подходит к разъему (за блоком предохранителе), в него вставляется фишка с проводами один из которых идет на приборку.Поэтому когда фишку вытаскиваешь, ничего и не звонится. Завтра попробую.

Змінено користувачем tinazov
Посилання на коментар
https://lanos.com.ua/topic/31299-podklyuchenie-kolokolchika/#findComment-1075418
Поділитись на інші сайти

Правильно понял.

Посилання на коментар
https://lanos.com.ua/topic/31299-podklyuchenie-kolokolchika/#findComment-1075431
Поділитись на інші сайти

Если можете, ответьте еще на пару вопросов (пишу здесь, так как возможно еще кому-нибудь пригодиться).

1. "Вывод 58-к контакту №2 С206(появляется +12 при включении габаритов)." НЕ появляется у меня там напряжение при включении габаритов. Или оно не появится если под сиденьем разъем отключен?

2. "Вывод ТК- к контакту №6 С208( или к концевику дверей водителя)." У меня на это разъеме есть только 2 штырька: 4 и 7. Как проверить на какой подключать? Или как подключиться к концевику? ОН практически не высосывается. Снимать пластик в салоне?

Змінено користувачем tinazov
Посилання на коментар
https://lanos.com.ua/topic/31299-podklyuchenie-kolokolchika/#findComment-1075949
Поділитись на інші сайти

Если можете, ответьте еще на пару вопросов (пишу здесь, так как возможно еще кому-нибудь пригодиться).

1. "Вывод 58-к контакту №2 С206(появляется +12 при включении габаритов)." НЕ появляется у меня там напряжение при включении габаритов. Или оно не появится если под сиденьем разъем отключен?

2. "Вывод ТК- к контакту №6 С208( или к концевику дверей водителя)." У меня на это разъеме есть только 2 штырька: 4 и 7. Как проверить на какой подключать? Или как подключиться к концевику? ОН практически не высосывается. Снимать пластик в салоне?

Начну со второго С208 имеет 6 выводов тех машинах у которых уже с завода идет проводка под колокольчик,поэтому вывод ТК подключить через диод к концевику водительской двери или к С207(белый провод),только в этом случае колокольчик при включенном освещении и выключенном зажигании будет звенеть при открытии любой двери.

По первому вопросу-снова неправильно считаете провода в фишках-второй вывод это если сзади считать(так идет заводская нумерация)те провод под номером 2 будет коричнево-белый.

Змінено користувачем Lube
Посилання на коментар
https://lanos.com.ua/topic/31299-podklyuchenie-kolokolchika/#findComment-1075975
Поділитись на інші сайти

Все равно не получается. Оказывается что провод от разъема под сиденьем - в разъеме С 205. При отсоединении этого разъема приборка светится, когда включаешь габариты. Приборка тухнет только тогда, когда отключаешь разъем, которые под ним, С 206. Там 12 В есть на 4 штырьках при выключенных габаритах. При включении ничего не меняется. Может такое быть, что нигде там не появляестя 12В при включении габаритов? Куда тогда подключать?

Если по цвету, то бело-коричневый провод есть только в С 205 и это как раз провод от разъема под сиденьем.

Змінено користувачем tinazov
Посилання на коментар
https://lanos.com.ua/topic/31299-podklyuchenie-kolokolchika/#findComment-1076130
Поділитись на інші сайти

4,6 тис   3

сколько стоит такой девайс на сегодняшний день и возможно-ли его приобрести ?

Змінено користувачем KIA_Lanos
Посилання на коментар
https://lanos.com.ua/topic/31299-podklyuchenie-kolokolchika/#findComment-1076282
Поділитись на інші сайти

сколько стоит такой девайс на сегодняшний день и возможно-ли его приобрести ?

Ты поспрошай по разборкам на форуме. Ребята продают их, и чтото недорого. Если будеш брать лучше корейский покупай, у него звук чище будет да и немного мягче.

Посилання на коментар
https://lanos.com.ua/topic/31299-podklyuchenie-kolokolchika/#findComment-1076309
Поділитись на інші сайти

Все равно не получается. Оказывается что провод от разъема под сиденьем - в разъеме С 205. При отсоединении этого разъема приборка светится, когда включаешь габариты. Приборка тухнет только тогда, когда отключаешь разъем, которые под ним, С 206. Там 12 В есть на 4 штырьках при выключенных габаритах. При включении ничего не меняется. Может такое быть, что нигде там не появляестя 12В при включении габаритов? Куда тогда подключать?

Если по цвету, то бело-коричневый провод есть только в С 205 и это как раз провод от разъема под сиденьем.

Разъем под сидением никаким образом не относится к подсветке и габаритам,по схеме все верно,если вытянутьС206 то только тогда пропадет питание подсветки,на С206 вывод №2 найти не сложно,на левом подрулевом выключателе есть маленький разъем,проверьте тестером на каком из проводов этого разъема появляется питание при включении габаритов,и по цвету отходящего провода от разъема найдите его в ответной части с206,если возникают вопросы наберите О9З5ЧЗВ2ВЗ-я перезвоню и решим вашу проблему.

Посилання на коментар
https://lanos.com.ua/topic/31299-podklyuchenie-kolokolchika/#findComment-1076389
Поділитись на інші сайти

Спасибо большой за ответы. Завтра буду пробовать. Если не получится - позвоню. Не хотел звонить, что б в выходной не отвлекать.

Змінено користувачем TIGRA
Посилання на коментар
https://lanos.com.ua/topic/31299-podklyuchenie-kolokolchika/#findComment-1076423
Поділитись на інші сайти

Спасибо большое Lube за данный мануал, а также помощь. Подключил, все работает. Правда думал на ручник колокольчик тоже звенит.

Посилання на коментар
https://lanos.com.ua/topic/31299-podklyuchenie-kolokolchika/#findComment-1076996
Поділитись на інші сайти

Для публікації повідомлень створіть обліковий запис або авторизуйтесь

Ви повинні бути користувачем, щоб залишити коментар

Створити обліковий запис

Зареєструйте новий обліковий запис у нашій спільноті. Це дуже просто!

Реєстрація нового користувача

Увійти

Вже є акаунт? Увійти до системи.

Увійти
×
×
  • Створити...

Важлива інформація

Ми розмістили cookie-файлы на ваш пристрій, щоб допомогти зробити цей сайт кращим. Ви можете змінити налаштування cookie-файлів, або продовжити без зміни налаштувань.