Перейти до змісту

Простой контроллер головного света


Рекомендовані повідомлення

Про свет ланоса и что надо сделать с тем, кто его таким придумал написано немало. Переделки же как правило сводятся к замене силовой проводки на фары и установке реле. Если с первым не поспоришь, проводку нужно менять однозначно, то для второго есть варианты. Дело в том, что повысив напряжение на лампах мы не только добиваемся лучшей светоотдачи, но и сильно сокращаем срок их службы. Причем губит лампы не столько повышенное напряжение, сколько ударный ток во время включения. Сопротивление холодной нити накала в 14 раз ниже чем уже разогретой, во столько же раз пусковой ток больше номинального. Если растянуть время включения хотя бы на 0,1 сек, плавно подавая напряжение на спираль, то можно избежать ударных электродинамических и термических нагрузок, тем самым значительно увеличив срок службы галогенок. Схем реализующих этот принцип в инете достаточно, но в основном это либо полный примитив, который и работает соответственно, либо схемы на основе микроконтроллера, а с ними я не дружу. И вообще, для меня все что собирается при помощи инструмента меньше чем ключ на "10" - это уже нанотехнологии. Посему и была разработана схема не содержащая микроконтроллера и SMD компонентов, из распространенных и недорогих деталей, доступная для повторения начинающими. Заточена она именно под ланос, с его куцей электросистемой, но может устанавливаться и на любое другое авто. При установке ни один провод штатной проводки не разрезается, при необходимости все возвращается в сток за 5 минут. В салон тоже ничего тянуть не надо, все подключения делаются в блоке предохранителей и реле под капотом.

Посилання на коментар
https://lanos.com.ua/topic/66391-prostoy-kontroller-golovnogo-sveta/
Поділитись на інші сайти

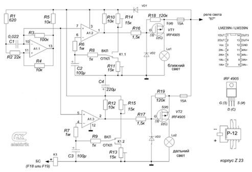
Итак, схема №1.

Именно она с небольшими отличиями была установлена на недельку для прогонки в полевых условиях, да так и отьездила полтора года. Одна микросхема (3-5грн), одно миниатюрное реле (15грн) и два транзистора (по 10-15грн) - вот основные компоненты.<a  href=

Будь ласка Увійдіть або Зареєструйтесь щоб побачити зображення.

http://i.piccy.info/i7/d08e4f5b5ca007e536738e52176860ed/4-47-111/31012223/avtosvet1_500.jpg' alt='avtosvet1_500.jpg'>

Будь ласка Увійдіть або Зареєструйтесь щоб побачити посилання.

[/img]

Посилання на коментар
https://lanos.com.ua/topic/66391-prostoy-kontroller-golovnogo-sveta/#findComment-1378320
Поділитись на інші сайти

Михаил, большое спасибо что исправили мой косяк. Да еще так тактично. Что-то не ладится у меня с выкладыванием файлов.

Теперь по схеме. Подстроечными резисторами R14 и R15 устанавливается время (скорость) зажигания соответственно ближнего и дальнего света. Резисторами R11 и R13 - время погасания. Тут надо заметить что в процессе эксплуатации выяснилась одна интересная вещь. Всем знакомо ощущение, когда переключаешься с дальнего на ближний, то свет как будто вообще выключили? Черный провал, слепнешь, хоть останавливайся. Так вот, если увеличить время розжига до 0,5 сек, а время погасания до 1 - 1,5 сек., то этот эффект слепоты почти пропадает. Световое пятно практически не теряя интенсивности плавно перемещается вниз по пути принимая четкую верхнюю границу. Для глаз очень комфортно.

Собранная без ошибок схема начинает работать сразу. Настройка заключается в установке под себя времени розжига и погасания ламп перечисленными подстроечниками.

Посилання на коментар
https://lanos.com.ua/topic/66391-prostoy-kontroller-golovnogo-sveta/#findComment-1378420
Поділитись на інші сайти

2,7 тис   10

cmk-elektrik, я так понимаю, что теперь предупреждающе моргнуть дальним не получиться?

Посилання на коментар
https://lanos.com.ua/topic/66391-prostoy-kontroller-golovnogo-sveta/#findComment-1378435
Поділитись на інші сайти

Теперь по подключению. Нам нужно получить разрывы в цепи питания ламп чтобы запитать их от нашего устройства.

Ближний свет. Разрыв получаем простым выдергиванием предохранителей. При этом к той части колодок, которые уходят на фары мы подключаем выход контроллера на ближний, а с той части на которую приходит провод подачи +12V с подрулевого снимаем сигнал управления ближний/дальний (вход "БС" на схеме).

Дальний свет. Тут предохранитель дергать нельзя - нам ведь нужно сохранить возможность моргания дальним светом. Поэтому выход контроллера мы подключаем параллельно установленному предохранителю, а необходимый разрыв получаем в подрулевом переключателе, просто подложив кусочек изоленты под контакт отвечающий за постоянное включение ДС. Попробую выложить фото, хотя наверное опять накосячу.

021020121284.jpg

Змінено користувачем cmk-elektrik
Посилання на коментар
https://lanos.com.ua/topic/66391-prostoy-kontroller-golovnogo-sveta/#findComment-1378438
Поділитись на інші сайти

Долго с фото возился, но победил.

Моргнуть получится, весь стоковый функционал остался

Посилання на коментар
https://lanos.com.ua/topic/66391-prostoy-kontroller-golovnogo-sveta/#findComment-1378449
Поділитись на інші сайти

Миша, спасибо еще раз, но лучше бы Вы рассказали как это шаманство получается. Не могу же я все время Вам на хвост падать. :beer:

Посилання на коментар
https://lanos.com.ua/topic/66391-prostoy-kontroller-golovnogo-sveta/#findComment-1378451
Поділитись на інші сайти

Долго с фото возился, но победил.

Смотри:

1. Сначала делаешь рисунок на

Будь ласка Увійдіть або Зареєструйтесь щоб побачити посилання.

2. потом берешь там строку:

если эту строчку открыть в отдельном окне браузера, то появится картинка...

3. Затем создаешь пост и чтобы вставить изображение - выбираешь кнопку: "Вставить Изображение"

4. Вставляешь стороку из п.2. и нажимаешь "Вставить изображение"

В итоге получишь то что требуется... Проблема в том, что Ты берешь в п.2. информации больше чем надо...

Посилання на коментар
https://lanos.com.ua/topic/66391-prostoy-kontroller-golovnogo-sveta/#findComment-1378455
Поділитись на інші сайти

Как я уже сказал, схема была выполнена наполовину навесным монтажем на макетной плате и засунута в коробочку меньше пачки сигарет. Подключение было таким.

b2af8009feaf.jpg

Несмотря на весь колхоз, за полтора года ничего не отвалилось и не сгорело. Все исправно работало, пока не снял для донорства следующего варианта, с ДХО.

Посилання на коментар
https://lanos.com.ua/topic/66391-prostoy-kontroller-golovnogo-sveta/#findComment-1378456
Поділитись на інші сайти

2,7 тис   10

Моргнуть получится, весь стоковый функционал остался

По поводу функционала я понял, но ведь при моргании лампы будут загораться плавно, и за те полсекунды, которые я трачу на нажатие лычажка, лампа может полностью не загореться, и встречные водители не поймут. Придется дольше задерживать переключатель, но это мелочь, просто привыкнуть.

Посилання на коментар
https://lanos.com.ua/topic/66391-prostoy-kontroller-golovnogo-sveta/#findComment-1378458
Поділитись на інші сайти

Инженегр,, Вы не внимательны. Моргание дальним светом происходит по штатной схеме автомобиля, минуя контроллер. Выход контроллера по каналу ДС подключен параллельно штатной схеме . На фото выше изолентой заблокирован контакт, отвечающий за включение дальнего в фиксированном режиме, в этом случае питание пойдет через контроллер. Если же нажать на рычаг чтобы моргнуть, питание на лампы пойдет в любом случае, хоть выкинь контроллер вообще. Дальний будет моргать в любом положении и резко. Полностью как в стоке.

Змінено користувачем cmk-elektrik
Посилання на коментар
https://lanos.com.ua/topic/66391-prostoy-kontroller-golovnogo-sveta/#findComment-1378465
Поділитись на інші сайти

А почему нет стабилизатора на МС. Я думаю был бы не лишним.

Посилання на коментар
https://lanos.com.ua/topic/66391-prostoy-kontroller-golovnogo-sveta/#findComment-1378476
Поділитись на інші сайти

Он таки будет лишним. Во-первых схема дорабатывалась под 100% повторение неопытным радиогубителем, т.е. убрано все, без чего сможет работать без существенного ухудшения характеристик. А во вторых, стабилизатор там в любом случае погоды не сделает. Ведь на самом деле ШИМ работает только те 1-2 сек которые идут на включение/переключение света. Все остальное время транзисторы находятся в пороговых значениях, либо полностью, без пульсаций открыты, либо так же полностью закрыты.

Но замечание верное, :beer: В изделие с режимом ДХО стабилизатор таки пришлось поставить, там ШИМ работает постоянно, а частота генератора зависит от напряжения питания.

Посилання на коментар
https://lanos.com.ua/topic/66391-prostoy-kontroller-golovnogo-sveta/#findComment-1378512
Поділитись на інші сайти

ув. т.с. А почему вы не использовали специализированные микросхемы для этих целей? Можно к примеру было взять недорогую 494 микросхему, которая часто используется в компьютерных б.п. и на ней реализовать все ваши затухания и плавные нарастания тока ламп. Там есть и парафазный выход заточенный на работу с мощными полевыми транзисторами. Просто подключить выход честотозадающей емкости внутреннего генератора к компаратору ошибки, и опять таки получается весь девайз на одном чипе, ну и еще чего нибудь туда довернуть, типа стабилизации питания накала ламп, или диагностику работоспособности ламп или привязать их к фотодатчику и сделать обратнозависимый уровень питания ламп, или реализовать полнакальное питание ламп и использовать бл. свет как дрл функцию.. Вариантов ведь мульен.

Ну это наверное все таки отступление от обсуждаемой темы. Хотя если у вас работает такое устройство довольно длительное время, значит несмотря на его простоту можно повторить.

Посилання на коментар
https://lanos.com.ua/topic/66391-prostoy-kontroller-golovnogo-sveta/#findComment-1378569
Поділитись на інші сайти

А почему вы не использовали специализированные микросхемы для этих целей

Я думаю потому что

схема дорабатывалась под 100% повторение неопытным радиогубителем

другими словами нехотели усложнять схему.

В изделие с режимом ДХО стабилизатор таки пришлось поставить

Ага, это наверное схема №2? Выкладывайте уже, будем помидоры бросать :shetong: (шутка :joking: )

Посилання на коментар
https://lanos.com.ua/topic/66391-prostoy-kontroller-golovnogo-sveta/#findComment-1378642
Поділитись на інші сайти

Ув. Igr44, а Вы читаете только заголовки? Про ДХО упоминалось неоднократно, в том числе и в посте прямо перед Вашим. Диагностику работоспособности ламп я провожу не выходя из машины, и для этого мне не нужны дополнительные приблуды. Стабилизация накала ламп - бред. Причем если диагностика это просто бесполезные понты, то стабилизация - вредный бред. На нее уйдет часть напряжения которую лучше направить на прямой накал ламп. Что касается фотодатчика, обратнозависимого прямозависимого уровня питания, то это реализовано в следующей конструкции которая уже неделю ездит вместо первой. По поводу элементной базы, я сделал так, как считал нужным, Вы можете сделать по другому. Хотя если мне не изменяет память, недавно в соседней ветке Вы утверждали что кпд ШИМа составляет 30 - 70%. А теперь "мульен вариантов"....

несмотря на его простоту можно повторить.

Повторяют не несмотря на простоту, а благодаря ей. В этом и смысл темы.

Посилання на коментар
https://lanos.com.ua/topic/66391-prostoy-kontroller-golovnogo-sveta/#findComment-1378675
Поділитись на інші сайти

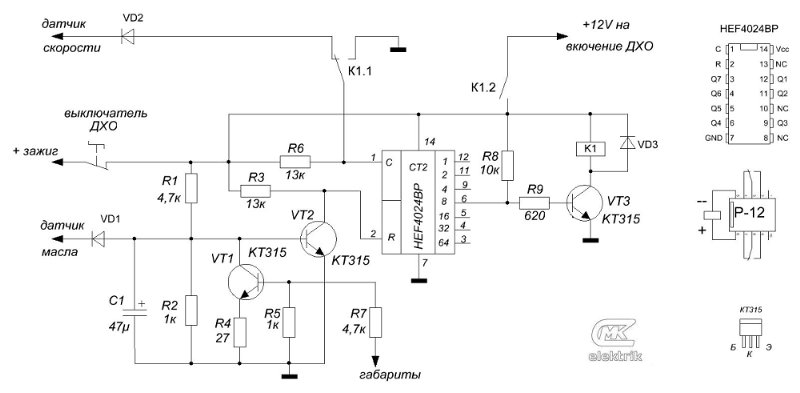
Теперь про ДХО. Сначала о том как его включить. Возможно это заинтересует и тех, у кого уже есть отдельно стоящие ДХО. Вот этими схемами инет просто кишит, но меня не устроила ни одна. Понятно, что все должно происходить автоматически, но на кой мне тянуться к ручнику?

DRL_800.jpg

Посилання на коментар
https://lanos.com.ua/topic/66391-prostoy-kontroller-golovnogo-sveta/#findComment-1378677
Поділитись на інші сайти

Алгоритм работы моего варианта:

завели двигатель, пока стоим ничего не происходит. Поехали, через три метра ДХО включились и заблокировались, чтобы не было светомузыки на перекрестках. Условия выключения - останов двигателя (по давлению масла) и/или включение габаритов/света. На моргание дальним не реагирует. После выключения все сбрасывается в ноль и ждет совокупности условий для включения.

Посилання на коментар
https://lanos.com.ua/topic/66391-prostoy-kontroller-golovnogo-sveta/#findComment-1378684
Поділитись на інші сайти

Ну и наконец то, что сейчас обкатывается на моей машине. Режим ДХО здесь реализован "а ля лексус" - дальний в полнакала. Яркость при этом можно выставить любую, от 0 до max. Как в автоматическом, так и в ручном режимах. Все-таки уровень освещенности в яркий солнечный день сильно отличается от пасмурной погоды. Вот чтобы не слепить окружающих и экономить электричество :hohotushka: и введен фотодиод. Его можно исключить при необходимости, регулировки при этом сохранятся. Конструктивно я его подключил через отдельный разьем - не надо, вынул

avtosvet3_800.jpg

Змінено користувачем cmk-elektrik
Посилання на коментар
https://lanos.com.ua/topic/66391-prostoy-kontroller-golovnogo-sveta/#findComment-1378690
Поділитись на інші сайти

Эта схема конечно посложнее предыдущих, но это оправдано. Да и сложность кажущаяся. Главное внимательность, если собрать все без ошибок - заработает сразу.

Посилання на коментар
https://lanos.com.ua/topic/66391-prostoy-kontroller-golovnogo-sveta/#findComment-1378694
Поділитись на інші сайти

Вот так выглядит эта схема в готовом виде. Здесь на одной плате последняя схема вместе с модулем включения ДХО

avs_800.jpg

Посилання на коментар
https://lanos.com.ua/topic/66391-prostoy-kontroller-golovnogo-sveta/#findComment-1378700
Поділитись на інші сайти

Кстати, в левом нижнем и левом верхнем углу - это реле. Я использовал такие

p-12.jpg

Посилання на коментар
https://lanos.com.ua/topic/66391-prostoy-kontroller-golovnogo-sveta/#findComment-1378702
Поділитись на інші сайти

В чем собсно бред стабилизации накала?

Такой вариант давно используется, причем токосъемным элементом является минусовый провод идущий от контакта лампы до заземления. И этот принип используется не только для определения протекающего тока но и анализа сгорела лампа или нет. Этот бред к сожалению не я придумал. И естественно если пара лампочек стоит 40 грн к примеру , конечно не стоит выдумывать такие вещи, а если в пределаз 300-500 грн. ? В этом случае все оправдано.

Посилання на коментар
https://lanos.com.ua/topic/66391-prostoy-kontroller-golovnogo-sveta/#findComment-1378709
Поділитись на інші сайти

Гість
Ця тема закрита для опублікування відповідей.
×
×
  • Створити...

Важлива інформація

Ми розмістили cookie-файлы на ваш пристрій, щоб допомогти зробити цей сайт кращим. Ви можете змінити налаштування cookie-файлів, або продовжити без зміни налаштувань.