Перейти до змісту

Вежливая подсветка своими руками


Рекомендовані повідомлення

Приветствую.

Приобретение диммера за 90грн сразу отбросил. Дорого это за такую плевую схему, кроме того хотелось вспомнить это дело - схемотехникой занимался еще в школе 10 лет назад.

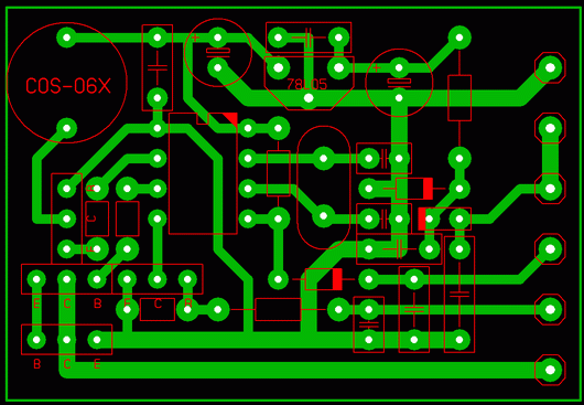
На прошлой неделе занялся этим делом. За основу взял схему и описание

Будь ласка Увійдіть або Зареєструйтесь щоб побачити посилання.

. Но поскольку на сайте информация по Nexia, то допускаю, что поводка несколько отличается от Lanos. Поэтому немного пришлось искать куда подключать схему. Итак схема:

контакт (1) подложил под контакт с постоянным "+" на лампочке (под болт)контакт (2) припаял к контакту "-" постоянного света (выключатель на плафоне освещения положение ON)

контакт (3) припаял к контакту "-" от двери (среднее положение выключателя на плафоне освещения)

контакт (4) подложил под второй контакт на лампочке (под болт)

На радиорынке купил такие детали:

- резисторы 4k7, 220k, 2k4, 33k, 1k

- конденсаторы 50мкФ/16В

- транзисторы советские KT361 2шт, КТ819Г 1шт

- провод 0.5м сечением 0.75

- диод SR5100

Схему паял навесную. Контакты не изолировал сначала, а только потом после тестирование и подбора емкости конденсатора (2 по 50мкФ) компактно сложил чтобы небыло КЗ и залил силиконом. Когда силикон застыл, то уже упаковал за плафон. Места между крышей и обшивкой хватает. Все работает как по учебнику.

Итого гривен 10. Времени часа 2.

Посилання на коментар
https://lanos.com.ua/topic/46995-vezhlivaya-podsvetka-svoimi-rukami/
Поділитись на інші сайти

какие характеристики димера?

Посилання на коментар
https://lanos.com.ua/topic/46995-vezhlivaya-podsvetka-svoimi-rukami/#findComment-1015014
Поділитись на інші сайти

если можно фотки в студию!!

помоему супер изложен материал, вот на выходных тогда попробую сделать и себе

Посилання на коментар
https://lanos.com.ua/topic/46995-vezhlivaya-podsvetka-svoimi-rukami/#findComment-1015015
Поділитись на інші сайти

какие характеристики димера?

что именно интересует?

- ничего не настраивается и не программируется

- после закрытия двери свет горит в полный накал секунд 6 и потом в течении 2-3-х секунд плавно гаснет (время свечения в полный накал регулируется емкостью конденсатора, для 6с это 100мкФ)

- сейчас лампочка стандартная горит, из-за чего когда она гаснет, то немного греется транзистор (где-то до 40 градусов), но это не критично

Посилання на коментар
https://lanos.com.ua/topic/46995-vezhlivaya-podsvetka-svoimi-rukami/#findComment-1015017
Поділитись на інші сайти

если можно фотки в студию!!

помоему супер изложен материал, вот на выходных тогда попробую сделать и себе

Фото смогу сделать только завтра и только места куда припаял провода (ну т.е. заднюю сторону плафона). Сама схема уже в силиконе и замотана изолентой. Но без силикона схема некрасивая - так же как и на том сайте-источнике.

Посилання на коментар
https://lanos.com.ua/topic/46995-vezhlivaya-podsvetka-svoimi-rukami/#findComment-1015020
Поділитись на інші сайти

а при откритии двери как ведет себя?

с диодами не пробовали?

Посилання на коментар
https://lanos.com.ua/topic/46995-vezhlivaya-podsvetka-svoimi-rukami/#findComment-1015043
Поділитись на інші сайти

а при откритии двери как ведет себя?

с диодами не пробовали?

Лампу со светодиодами еще не пробовал. А в чем разница?

Лампа загорается и тухнет когда нужно. Только с диммером тухнет не сразу, а через 6 сек.

Посилання на коментар
https://lanos.com.ua/topic/46995-vezhlivaya-podsvetka-svoimi-rukami/#findComment-1015052
Поділитись на інші сайти

основное понял - то что схкма некрасивая))))я думал у вас там как то красиво всё сделано)))

Посилання на коментар
https://lanos.com.ua/topic/46995-vezhlivaya-podsvetka-svoimi-rukami/#findComment-1015065
Поділитись на інші сайти

основное понял - то что схкма некрасивая))))я думал у вас там как то красиво всё сделано)))

схема некрасивая, залитая силиконом прозрачным, потом замотал изолентой

из этого наболдашника торчит 4 проводка

наболдашник аккуратно лежит за плафоном между крышей и обшивкой

Посилання на коментар
https://lanos.com.ua/topic/46995-vezhlivaya-podsvetka-svoimi-rukami/#findComment-1015068
Поділитись на інші сайти

Молодець отримуй 5+. на днях і я попробую це чудо склепати. а то давно хотів купити але грошей шкода. А тут своїми руками та щей за копійки.

Посилання на коментар
https://lanos.com.ua/topic/46995-vezhlivaya-podsvetka-svoimi-rukami/#findComment-1015084
Поділитись на інші сайти

Хороша! Попробую и сибе с клепать

Посилання на коментар
https://lanos.com.ua/topic/46995-vezhlivaya-podsvetka-svoimi-rukami/#findComment-1015136
Поділитись на інші сайти

Класс! :yes: Завтра бегу покупать детальки! У меня диодная лампочка - емкость конденсаторов не надо менять? Хочу-хочу себе такую!

Посилання на коментар
https://lanos.com.ua/topic/46995-vezhlivaya-podsvetka-svoimi-rukami/#findComment-1015415
Поділитись на інші сайти

12,4 тис   59

Приветствую.

Приобретение диммера за 90грн сразу отбросил. Дорого это за такую плевую схему, кроме того хотелось вспомнить это дело - схемотехникой занимался еще в школе 10 лет назад.

...

За задумку и схему - РЕСПЕКТ. Но реально нужна обратная связь от замка зажигания. А так получается, что после запуска авто, если сразу сесть и запустить двигатель ,то работа диммера на зажигания не завязано и гаснет также как и от простого закрытия двери. И 6 секунд, после закрытия дверей - мало!!! Оптимальный вариант - 30 сек. после закрытия, и 2-3 сек. погасание после этого, или 2-3 сек. погасание в случае включения зажигания.

Посилання на коментар
https://lanos.com.ua/topic/46995-vezhlivaya-podsvetka-svoimi-rukami/#findComment-1015474
Поділитись на інші сайти

За задумку и схему - РЕСПЕКТ. Но реально нужна обратная связь от замка зажигания. А так получается, что после запуска авто, если сразу сесть и запустить двигатель ,то работа диммера на зажигания не завязано и гаснет также как и от простого закрытия двери. И 6 секунд, после закрытия дверей - мало!!! Оптимальный вариант - 30 сек. после закрытия, и 2-3 сек. погасание после этого, или 2-3 сек. погасание в случае включения зажигания.

Задумка стара, а схема не моя, источник выше. Просто на форуме не нашел работающих схем, теперь будет и здесь.

Сейчас уже убедился, что 6 сек маловато, но и 30 сек многовато, где-то 10 сек в самый раз. В чем проблема? Увеличиваем емкость конденсатора и все. Я покупал 10 шт за 2 грн чтобы сразу подобрать. Но сейчас уже к сожалению поздно - залил силиконом (можно канешна...).

С зажиганием вопрос спорный. Схема будет гораздо сложней, нужно еще и к зажиганию провода тянуть.

меня диодная лампочка - емкость конденсаторов не надо менять

Интуитивно понимаю, что потребление у диодной лампы гораздо меньше. Из-за этого возможно и гореть может дольше.

Но и с другой стороны в схеме есть транзисторный ключ, время запирания которого определяется именно этим конденсатором, а не лампочкой.

Давно все это было, уже все забыл как оно все там работает. Купи конденсаторы разных емкостей и проверь. При паралельном подключении конденсаторов емкость суммируется. Из нескольких кондеров проще всего собрать ту емкость что нужно.

Змінено користувачем anchor1983
Посилання на коментар
https://lanos.com.ua/topic/46995-vezhlivaya-podsvetka-svoimi-rukami/#findComment-1015895
Поділитись на інші сайти

Нужно было сразу фото прицепить. Вот, думаю будет понятно что и куда подключал. Цифры возле проводов соответствуют тем, что на схеме в первом посте.

Будь ласка Увійдіть або Зареєструйтесь щоб побачити посилання.

От среднего контакта переключателя до одного из контактов лампочки был провод - зеленым цветом на фото. Его нужно отсоединить. Я смотал его и спрятал, на всякий случай не откусывал (видно на фото красную изоленту чуть выше самого переключателя).

PS. Кстати сегодня тоже самое сделали для авешки друга.

Змінено користувачем anchor1983
Посилання на коментар
https://lanos.com.ua/topic/46995-vezhlivaya-podsvetka-svoimi-rukami/#findComment-1015928
Поділитись на інші сайти

ну что доводи до путя, и в продажу, думаю за 60грн, не будет отбоя от клиентов

Посилання на коментар
https://lanos.com.ua/topic/46995-vezhlivaya-podsvetka-svoimi-rukami/#findComment-1016662
Поділитись на інші сайти

ну что доводи до путя, и в продажу, думаю за 60грн, не будет отбоя от клиентов

Мне не интересно это. Так 1-2 за сок, или за что-то другое чего я не умею ))

Посилання на коментар
https://lanos.com.ua/topic/46995-vezhlivaya-podsvetka-svoimi-rukami/#findComment-1016673
Поділитись на інші сайти

ну что доводи до путя, и в продажу, думаю за 60грн, не будет отбоя от клиентов

Хорошая шутка :joking: , я пол года назад взял себе за 60 грн. диммер где пришлось только серый проводок в плафоне разрезать, регулируется длительность паузы (от 5 сек до 60 сек), через 10 минут - диммер сам тушит свет... а тут - всё порезано, для установки нужно паяльничком поработать и т.д.... сыровато для продажи. ИМХО.

Посилання на коментар
https://lanos.com.ua/topic/46995-vezhlivaya-podsvetka-svoimi-rukami/#findComment-1016679
Поділитись на інші сайти

Хорошая шутка :joking: , я пол года назад взял себе за 60 грн. диммер где пришлось только серый проводок в плафоне разрезать, регулируется длительность паузы (от 5 сек до 60 сек), через 10 минут - диммер сам тушит свет... а тут - всё порезано, для установки нужно паяльничком поработать и т.д.... сыровато для продажи. ИМХО.

Согласен на 100%.

Цель была просто показать как можно сделать дешево своими руками.

Посилання на коментар
https://lanos.com.ua/topic/46995-vezhlivaya-podsvetka-svoimi-rukami/#findComment-1016683
Поділитись на інші сайти

...взял себе за 60 грн. диммер где пришлось только серый проводок в плафоне разрезать...

Где брал? В интернете видел по 140 :verysad:

Посилання на коментар
https://lanos.com.ua/topic/46995-vezhlivaya-podsvetka-svoimi-rukami/#findComment-1017113
Поділитись на інші сайти

Где брал? В интернете видел по 140 :verysad:

Смотри личку!!!

Посилання на коментар
https://lanos.com.ua/topic/46995-vezhlivaya-podsvetka-svoimi-rukami/#findComment-1017364
Поділитись на інші сайти

есть огромное желание сделать по такой схеме ,довольно продвинутый диммер ,но у нас не могу купить прошитый пик-контроллер ,может кто сможет помочь - буду очень признателен ad.gif

9719eee7aeca.jpg

802140a889c0.gif

Змінено користувачем gres'
Посилання на коментар
https://lanos.com.ua/topic/46995-vezhlivaya-podsvetka-svoimi-rukami/#findComment-1017424
Поділитись на інші сайти

есть огромное желание сделать по такой схеме ,довольно продвинутый диммер ,но у нас не могу купить прошитый пик-контроллер ,может кто сможет помочь - буду очень признателен ad.gif

9719eee7aeca.jpg

802140a889c0.gif

Это кто тебе сказал что нельзя, это разработка моего соавтора, и хорошего друга. есть такой девайз :)

Змінено користувачем Igr44
Посилання на коментар
https://lanos.com.ua/topic/46995-vezhlivaya-podsvetka-svoimi-rukami/#findComment-1017453
Поділитись на інші сайти

ешкин кот ,а мона как то у вас его приобрести ,если вы в курсе с прошивкой 2 ,а попаять для меня это завсегда в удовольствие ad.gif

Посилання на коментар
https://lanos.com.ua/topic/46995-vezhlivaya-podsvetka-svoimi-rukami/#findComment-1017482
Поділитись на інші сайти

Да без проблем, зашитый пик 65 грн. стоит, вот есть ли смысл его отправлять перевозчиком? А конверт через укрпошту не пропустят.

Посилання на коментар
https://lanos.com.ua/topic/46995-vezhlivaya-podsvetka-svoimi-rukami/#findComment-1017491
Поділитись на інші сайти

Гість
Ця тема закрита для опублікування відповідей.
×
×
  • Створити...

Важлива інформація

Ми розмістили cookie-файлы на ваш пристрій, щоб допомогти зробити цей сайт кращим. Ви можете змінити налаштування cookie-файлів, або продовжити без зміни налаштувань.